반응형


팩토리 메소드 패턴 (factory method) 추상 팩토리 패턴 (abstract factory) 차이
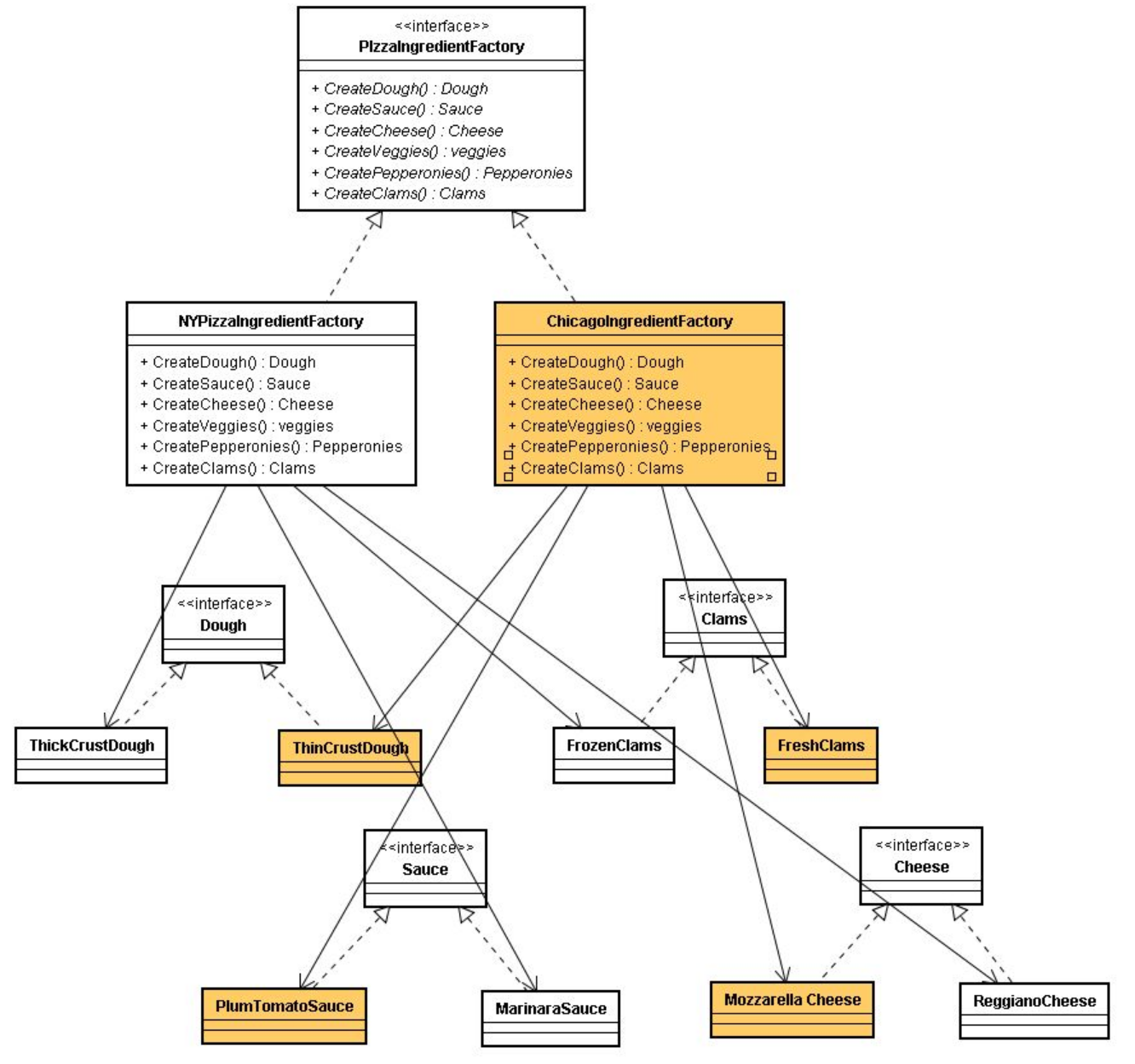
이거 은근 볼 때마다 헷갈린다. 일단 내게 깨달음을 준 stackoverflow 를 보자. The main difference between a "factory method" and an "abstract factory" is that the factory method is a single method, and..
whereami80.tistory.com
반응형
'Design Architecture > Design Pattern' 카테고리의 다른 글
| Design Pattern 학습의 장점 (0) | 2021.11.13 |
|---|---|
| 정리 잘 되어있는 곳 (0) | 2021.09.15 |
| Design Pattern 정리 블로그 (0) | 2021.08.31 |
| 18강 MVC PATTERN (0) | 2021.08.30 |
| 17 Bridge (0) | 2021.08.29 |